2022年8月15日,云南省文化和旅游厅综合执法监督局联合云南就爱去旅游文化传媒文旅大数据“游舆系统”监测到:印象云南(昆明/大理/丽江)双高/双飞六日游
![图片[1] | “展途旅游”:昆大丽6日游只要999元/人,可以报名不? | 星尘资源网](/wp-content/uploads/2025/10/1759594312544_0.jpg)
昆明、大理、丽江双飞6日游
只要999元/人
真有这么划算的事吗?
让文旅君给您算算
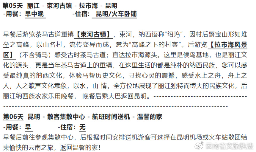
一、行程安排
![图片[2] | “展途旅游”:昆大丽6日游只要999元/人,可以报名不? | 星尘资源网](/wp-content/uploads/2025/10/1759594312544_1.jpg)
![图片[3] | “展途旅游”:昆大丽6日游只要999元/人,可以报名不? | 星尘资源网](/wp-content/uploads/2025/10/1759594312544_2.jpg)
![图片[4] | “展途旅游”:昆大丽6日游只要999元/人,可以报名不? | 星尘资源网](/wp-content/uploads/2025/10/1759594312544_3.jpg)
二、费用说明
![图片[5] | “展途旅游”:昆大丽6日游只要999元/人,可以报名不? | 星尘资源网](/wp-content/uploads/2025/10/1759594312544_4.jpg)
此行程包含住宿、丽江至昆明火车卧铺、餐饮、景区门票、云南省内交通等费用
从行程看,丽江至昆明火车卧铺价格为123元。
![图片[6] | “展途旅游”:昆大丽6日游只要999元/人,可以报名不? | 星尘资源网](/wp-content/uploads/2025/10/1759594312544_5.jpg)
三、景区门票
![图片[7] | “展途旅游”:昆大丽6日游只要999元/人,可以报名不? | 星尘资源网](/wp-content/uploads/2025/10/1759594312544_6.jpg)
根据云南省《2021年旅行社云南旅游产品参考成本消费提示》,
结合“2022年实行政府指导价及市场调节价A级景区名单”计算得出
行程中所列景区门票价格共计230元
按照云南省旅游业协会、云南省旅行社协会公布的
《2021年旅行社云南旅游产品参考成本消费提示》
线路成本参考价/人=星级房价/人×入住天数+团队餐价/人×用餐次数+A级旅游景区门票价格/人+用车费/人×用车天数+综合服务费/人×出游天数
参考成本计算公式进行计算
![图片[8] | “展途旅游”:昆大丽6日游只要999元/人,可以报名不? | 星尘资源网](/wp-content/uploads/2025/10/1759594312544_7.jpg)
![图片[9] | “展途旅游”:昆大丽6日游只要999元/人,可以报名不? | 星尘资源网](/wp-content/uploads/2025/10/1759594312544_8.jpg)
线路成本/人=80元/人/天×5+25元/人×7+230元/人+55元/人/天×6+30元/人/天×6=1315元/人
加上丽江至昆明火车卧铺费用
每人至少需要:1315+123=1438元/人
而团费只要999元/人
难道上游客源地组团社,下游目的地地接社真的会做亏本买卖吗?
果然,文旅君发现该行程中疑似存在1个购物安排
![图片[10] | “展途旅游”:昆大丽6日游只要999元/人,可以报名不? | 星尘资源网](/wp-content/uploads/2025/10/1759594312544_9.jpg)
综上
这个旅游产品疑似是“不合理低价游”产品
© 版权声明
文章版权归作者所有,未经允许请勿转载。
THE END
















请登录后查看评论内容