什么时间可以查询笔试成绩?
2019年安徽公务员考试笔试成绩公布时间官方文件没有明确说明,但按往年省考时间安排规律,预计笔试结束一个月左右就会发布。
2018年安徽公务员考试笔试成绩查询时间为5月26日(星期六),预计今年成绩查询时间也是5月25日(星期六)。
什么时间公布笔试最低合格分数线?
2017年笔试最低合格分数线公布:5月27日
2018年笔试最低合格分数线公布:5月30日
因此据往年时间推测,2019年安徽公务员考试的笔试成绩最低合格分数线的公布时间应当为5月底或6月初。
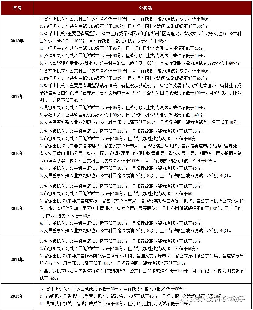
考生可先参考一下历年安徽公务员考试笔试分数线,参照自己估计的笔试分数,尽早开始面试备考工作。
![图片[1] | 2019年安徽公务员考试笔试成绩查询攻略 | 星尘资源网](/wp-content/uploads/2025/10/1759796328951_0.jpg)
过了笔试分数线就一定能进资格复审和面试吗?
不是的。能否进如后续的资格复审和面试,除了过笔试最低合格线外,还需要看大家所报考的职位的成绩排名、选取比例再来决定。想要进面需要考生满足以下两个条件:
1.笔试成绩必须达到合格分数线以上;
2.笔试成绩在本职位的排列名次必须在规定比例名次内。
面试是否需要提前准备?
面试同样需要备考,因此如果考生觉得自己有进面可能,还是建议考生需要提前进行备考。
面试相对于笔试来说,取决因素更多,评分标准更灵活,逆袭与被逆袭时每场面试都会上演。而很多同学,尤其是第一次进入到面试阶段的同学对面试并不了解,对未知的事物人们总是很忐忑与紧张,在了解了面试考场布局呈现马蹄形仿佛审讯室的犯人接受审讯一样,更是超级紧张。这也是需要考生不断的进行考场还原,熟悉面试场景,克服紧张压力,让自己能做到自信从容地参加面试。如果考生对面试形式、流程及考查内容等都不熟悉,想要顺利上岸很是不易。“知己知彼,百战不殆”这一说法在面试中同样很有道理。
想进一步了解安徽公务员面试的流程介绍、试题特点及考场技巧等重要内容,考生可观看我们视频课程进行系统的认识和学习。通过老师专业辅导,考生一定能有效提升自己的面试能力,临场超常发挥。面试前的备考不容懈怠,事关上岸,怎样努力都不为过,考生一定要加油才行!
希望各位小伙伴们能做好准备
省考成绩查询入口
![图片[2] | 2019年安徽公务员考试笔试成绩查询攻略 | 星尘资源网](/wp-content/uploads/2025/10/1759796328951_1.png)
长按二维码
进入成绩查询入口
省考成绩就会在近期开始发布,大家提前收藏好查询入口,以免到时候出现混乱,另外省考成绩发布时候查询的人会比较多,网络可能会崩溃,小伙伴们记得要淡定
最后预祝大家都能取得一个自己理想的成绩
最后推荐2019安徽公务员面试教程
![图片[3] | 2019年安徽公务员考试笔试成绩查询攻略 | 星尘资源网](/wp-content/uploads/2025/10/1759796328951_3.jpg)
丝福利价(限量200套):70元,原价1w+元,视频课程绝对正版绝对清晰!全网最低价!
发货方式:您在购买时需要备注您的邮箱,我们将把视频课程发到您的邮箱中。
卖完恢复活动前价格,请大家抢购,谢谢!
抢购方式:长按识别上方的二维码即可抢购或者点击文章左下方“阅读全文”即可进行抢购!
点击文章左下方“阅读全文”即可购买:2019安徽省公务员面试视频教程!!!
![图片[4] | 2019年安徽公务员考试笔试成绩查询攻略 | 星尘资源网](/wp-content/uploads/2025/10/1759796328951_5.jpg)
![图片[5] | 2019年安徽公务员考试笔试成绩查询攻略 | 星尘资源网](/wp-content/uploads/2025/10/1759796328951_6.gif)
















请登录后查看评论内容